重磅!艾滋病可能实现临床治愈 深圳市第三人民医院“三名工程”陈志伟教授团队成功研发用于治愈艾滋病的创新型抗体类临床前药物
稿件来源:深圳市第三人民医院 发布时间:2018-04-27 00:00:00 艾滋病目前仍无法治愈,世界范围内已经导致4000万人死亡,目前仍有约3690万人携带艾滋病毒。为遏制艾滋病进一步的流行,迫切需要一种可以预防或治愈艾滋病的方法。而艾滋病毒的高突变性导致人体极难产生可抑制变异病毒的广谱中和抗体,利用已发现的广谱中和抗体进行被动免疫,成为预防和治疗艾滋病的有效途径。
科学家们通过体内和体外实验,针对多种艾滋病毒的广谱中和抗体进行了研究,发现许多艾滋病毒突变株可逃逸抗体的杀伤,导致基于单一广谱中和抗体的疗法失败。
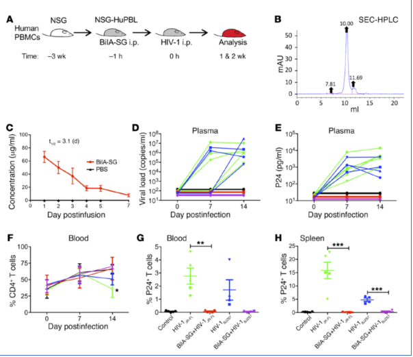
由三名工程香港大学陈志伟教授团队,利用基因工程技术,研制出一种新型的串联双价艾滋病广谱中和抗体(BiIA-SG)。BiIA-SG通过结合宿主细胞表面的CD4蛋白,可策略性伏击艾滋病毒,进而?;は赴槐徊《靖腥?。体内外实验中,BiIA-SG展示出强大的功效,在体外能有效中和124株不同基因亚型的艾滋病毒,在体内可以完全保护人源化小鼠不被多种艾滋病毒感染。此外,基因导入的BiIA-SG可以下人源化小鼠体内持续发挥功效,并清除已被艾滋病毒感染的细胞。
与单一艾滋病广谱中和抗体相比,BiIA-SG的广谱性和有效性明显得到改善,是治愈艾滋病的重大突破性进展,有望成为真正首个中国制造,适用于临床治疗艾滋病的抗体药物。
相对于目前临床使用药物,该药是通过艾滋病人产生的特异性抗体,经过复杂的基因工程技术设计出来的,理论上较化学合成药物更安全有效。同时,与传统需终生服药方式不同,该药可能实现艾滋病的临床治愈,在使用我们开发的抗体药物之后,病人有可能不需要或者一段时间内不需要再服用抗病毒药物。
该项目由香港大学与深圳市第三人民医院联合团队主持,与中国医科大学,上海巴斯德研究所,清华大学合作完成,项目获国家十二五重大专项子课题项目,深圳市第三人民医院研究团队承担了从病人体内分离病毒,通过体外试验验证抗体的抗病毒作用工作任务,相关成果与香港大学联合申报了抗体专利。此外,合作研究成果发表在最新一期的《The Journal of Clinical Investigation》杂志上。

文章链接:https://www.ncbi.nlm.nih.gov/pubmed/29461979
附件:

粤公网安备 44030702003859号